Как работает металлоискатель
Металлоискатель, или металлодетектор – электронное устройство, состоящее из первичного датчика (катушка с обмоткой) и вторичного узла. Приборы для обнаружения металлов разделяют на несколько типов:
- «приёмо-передача»;
- индукционные;
- импульсные;
- генераторные.
Устройство металлодетектора
Устройства средней ценовой категории в основном относятся к типу «приёмо-передачи». Принцип работы подобных металлодетекторов основан на передаче и приёме электромагнитных волн. Главными элементами прибора подобного типа являются две катушки: одна − передающая, а вторая − принимающая. Первая катушка передаёт электромагнитные волны, свободно проходящие через нейтральную среду и которые при столкновении с металлическими предметами отражаются и передаются на приёмное устройство. После того как отражённый сигнал попадает на вторую катушку, оператор зуммером информируется о нахождении цели.
Принцип работы металлоискателя
Металлодетектор индукционного типа работает по тому же принципу, что устройства «приёмо-передачи». Главное различие между ними заключается в количестве катушек с обмоткой. В индукционном металлоискателе одна катушка, которая посылает и принимает сигнал одновременно. Импульсные приборы нечувствительны к концентрации солей в грунте и включают в свою конструкцию катушку, электромагнитное поле которой создаёт на поверхности металла вихревые токи, улавливаемые детектором. Такой принцип действия снижает возможности к дискриминации, что может осложнить поиск.
Принцип работы импульсного металлодетектора
Металлоискатели генераторного типа бывают разных типов, но все они построены на основе LC-генератора. Они обладают низким уровнем чувствительности и, как правило, предназначены для того, чтобы находить металл только одного вида. Также металлодетекторы можно разделить на три
- общего пользования;
- средний класс;
- профессиональное оборудование.
Как собрать своими руками металлоискатель «Пират»: подробная инструкция
Модели «Пират» достаточно дорогие, что обусловливается возможностью обнаружения устройством предметов на глубине от 0,2 м (мелкие) и 1,5 м (крупные). Следует рассмотреть особенности конструкции и настройки для поиска металлов.
Материалы, необходимые для сборки своими руками мощного металлоискателя
Металлоискатель «Пират» считается импульсным устройством. Чтобы изготовить прибор, понадобится купить:
- ИМС КР 1006ВИ1, чтобы создать передающий блок;
- транзистор IRF 740;
- ИМС К 157УД2 и транзистор ВС 547, чтобы собрать приёмный узел;
- NPN-транзисторы;
- провод ПЭВ 0,5, чтобы создать катушку;
- материалы, чтобы изготовить корпус и пр.;
- пластину, покрытую листом из меди, чтобы изготовить печатную плату;
- провод;
- изоленту;
- паяльник;
- скальпель;
- отвёртки;
- пассатижи;
- разные типы крепежа.
Инструменты для сборки ФОТО: youtube.com
Схемы металлодетектора для изготовления своими руками
Стандартная схема металлодетектора «Пират» строится по микросхеме NE555. Функционирование прибора будет зависеть от компаратора: 1 выход присоединяется к генератору ИМС, 2− к катушке, а выход − к динамику. При выявлении предметов из металла импульс от катушки поступит на компаратор, а затем на динамик.
Плата размещается в распределительной коробке, которую можно приобрести в магазинах электроники ФОТО: youtube.com
Печатная плата своими руками
Если запчасти куплены, есть схема, то требуется собрать всё воедино. Чтобы разместить радиодетали, используют печатную плату, которую возможно без труда изготавливать самому. Потребуется листовой гетинакс, покрытый технической фольгой из меди.
На заготовку переносят выбранную схему, обозначаются дорожки, которые соединяют детали, сверлятся отверстия ФОТО: youtube.com
Дорожки покрываются при помощи защитного лака, а после просыхания плата опускается в хлорное железо для травления.
Когда изделие готово, возможно установить и распаять радиодетали. Следующей стадией станет проверка схемы с помощью приборов измерения.
Катушка своими руками для металлоискателя
Металлоискатель «Пират» считается импульсным прибором, потому точность во время сборки катушки не играет ключевой роли. Для основы необходимо кольцо диаметром 20 см, на которое наматывают 25 витков проволоки. Для повышения глубины выявления металла, каркас катушки должен равняться примерно 26-27 см, а число витков – 20-22.
Затем оправка с проводом хорошенько обматывается с помощью изоляции. Готовая катушка помещается внутрь корпуса из диэлектрика. Можно воспользоваться материалами, подходящими по размерам корпуса от неисправной бытовой техники. Подобное даст возможность обеспечить защиту катушки от повреждений при работе с прибором. Окончания обмотки припаивают к многожильному проводу диаметром 0,6 мм.
Изготовление катушки ФОТО: youtube.com
Watch this video on YouTube
Как собрать и настроить металлоискатель своими руками
На штанге металлодетектора закрепляется каждый узел устройства. Когда схема надлежащим образом собрана, то настройка приспособления не понадобится, поскольку оно сразу имеет высокую восприимчивость.
Более тонкую настройку выполняют с помощью переменных резисторов R13. Требуемое функционирование металлоискателя обеспечивается при средней позиции регулятора.
Настройка металлоискателя ФОТО: youtube.com
Watch this video on YouTube
Как сделать подводный металлоискатель своими руками
В некоторых случаях поиски переносят с почвы под воду. Существуют, разумеется, спецустройства для функционирования под водой. И, в принципе, можно изготовить глубинный металлодетектор собственноручно. Необходимо взять наиболее простой самодельный прибор и поместить каждый узел в герметично закрытый корпус. Кроме того, требуется несколько видоизменить приспособление и вместо звуковых сигналов установить светоиндикацию.
Подводный металлоискатель ФОТО: youtube.com
Watch this video on YouTube
Основные параметры
Метод поиска
Индукционные металлодетекторы (МД) состоят из приемопередающей катушки индуктивности.
Излучаемый сигнал при попадании на металлический предмет отражается обратно и регистрируется приемником. Эти устройства достаточно просты в изготовлении своими руками, но их чувствительность сильно зависит от типа грунта и качества катушки.
Импульсные МД возбуждают в поисковой зоне вихревые токи и измеряют вторичное затухающее электромагнитное поле. Чувствительность этих приборов выше и не зависит от типа грунта. Однако они потребляют много электроэнергии, что не позволяет работать в автономном режиме продолжительное время.
Фазочувствительные МД могут быть:
- Импульсными. Приемник и передатчик здесь – один и тот же элемент. Он фиксирует сдвиг фаз отраженного от металла сигнала. Нарастание сдвига фаз вызывает в наушниках щелчки: чем ближе МД к металлу, тем чаще они становятся, в итоге сливаясь в единый звук. На этом методе основана работа популярного металлоискателя «Пират».
- Двухконтурными. Состоят из 2 симметричных генераторов и 2 детекторов. Металлический предмет нарушает синхронизацию генераторов, и возникают те же щелчки, сливающиеся в непрерывный тон.
- Параметрические МД не имеют ни приемной, ни передающей катушки, что делает их простыми, дешевыми и популярными для сборки своими руками. LC-генератор создает электромагнитное поле звуковой частоты. Любой металл рядом с металлоикателем изменяет параметры катушечного детектора, что влияет на частоту и амплитуду генерируемых сигналов. Схему таких приборов легко найти. Однако чувствительность их низкая и не позволяет вести сложные поиски. Параметрические МД делятся на:
- Частотные МД. Излучают многочастотные сигналы. При приближении к металлам прибор фиксирует изменение частоты.
- Металлоискатели, регистрирующие изменение добротности контура. Когда расстояние между прибором и металлом уменьшается, прибор фиксирует это.
Глубина обнаружения
Глубина обнаружения зависит от диаметра катушки, электронной схемы и частоты работы. Чем больше диаметр мотка провода, мощнее излучаемое электромагнитное поле и ниже его частота, тем глубже зона обнаружения металлоискателя, сделанного своими руками.
Однако с увеличением глубины поиска ухудшается чувствительность металлоискателя к мелким предметам, селективные возможности также снижаются. Возрастает энергопотребление и вес устройства, что усложняет длительное удержание металлоискателя в руках.
Частота работы
По частоте работы МД делятся на:
- Высокочастотные. Работают на частотах нескольких сотен кГц. Применяются в приборах, рассчитанных на поиски золота, так как имеют отличную дискриминацию. Но резко теряют чувствительность на мокрых и магнитных грунтах, а также на глубине больше 40 см.
- Среднечастотные. Частота работы до нескольких десятков кГц. Требования к качеству катушки ниже, хорошая чувствительность. Глубина обнаружения до 1,5 метров при условии, что грунт сухой и маломинерализованный.
- Низкочастотные. Работают на частоте от сотен Гц до нескольких кГц. Это глубинные металлоискатели, обнаруживающие предметы до 5 метров под землей. Они просты в изготовлении своими руками. Из недостатков: низкая чувствительность и высокое энергопотребление. Подходят в качестве магнитодетекторов, а также для поиска крупных предметов из черного металла (арматура, проводка).
- Сверхнизкочастотные. Не подходят для любительского поиска, так как имеют высокое энергопотребление и большие габариты, а для обработки сигнала требуются специальные программы. Частота работы до нескольких сотен Гц. Эти металлоискатели невозможно удерживать на руках, поэтому они устанавливаются на автомобиле.
Схема металлоискатель ШАНС
А также схема кнопок управления металлоискателем

Схема данного металлоискателя, имеет средний уровень сложности. Для ее сборки понадобится некоторые опыт. В своей схеме, металлоискатель ШАНС содержит микроконтроллер, поэтому для его успешной сборки ванн понадобится внутрисхемный программатор. Также в схеме металлоискателя имеется ряд достаточно дорогих компонентов: экран, процессор, и АЦП
Особое внимание следует уделить именно АЦП MCP3201, только после его приобретения, можно переходить к дальнейшей сборке металлоискателя. Так как его найти весьма непросто
В работе ШАНС показал себя, как простой и надежный металлоискатель, но с дискриминацией все не очень радужно. Реально прибор отсеивает только мелкий железный мусор и небольшие гвозди, а вот пивные пробки уже вызывают у трудности дискриминации. Также ШАНС, как и другие импульсные металлоискатели плохо видит золотые цепочки.
Сборка металлоискателя ШАНС своими руками.
Процесс сборки металлодетектора ШАНС, нужно начать с изготовления печатной платы. Неплохо себя зарекомендовали платы разведенные DexAlex. Скачать рисунок печатной платы в формате спринт лайот и другие материалы и рекомендации для самостоятельной сборке металлоискателя ШАНС от DexAlex. Рисунок печатной платы и описание сборки металлоискателя ШАНС Также в архиве вы найдете список деталей, для сборки металлоискателя «ШАНС»
Собранная плата металлоискателя шанс

После изготовления и спайки платы, необходимо прошить микроконтроллер. Последняя версия прошивки 1.2.1.В конце статьи можно будит скачать архив со всеми версиями прошивок.
Для прошивки микроконтроллера биты конфигурации расставляем как на рисунке ниже.

После этого, к металлоискателю подключаем питание и уже любуемся его работой. Правда пока металл он видеть не будит. Нужно еще изготовить катушку.
А вот так выглядит уже собранный блок:
Видео запуска металлоискателя ШАНС:
https://youtube.com/watch?v=q_PTa7k1dFE
Шанс может работать с катушками от любых импульсных металлоискателей, но для хорошей работы дискриминации металлов, подойдут только катушки с низкой паразитной емкостью. Поэтому катушку для металлоискателя шанс лучше изготовить по приведенной ниже схеме:
Для намотки катушки можно использовать обмоточный эмаль провод диаметрами 0,67 — 0,85 мм.
После подключения катушки, вы уже можете полностью проверить металлоискатель. Но для полноценной работы с вашим металлоискателем, его стоит засунуть в корпус и изготовить для него штангу. Собранный металлоискатель вы можете видеть на верхней фотографии.
Металлоискатель Шанс себя хорошо зарекомендовал и имеет хорошие отзывы. А некоторые радиолюбители, даже наладили его мелкосерийное производство.
Единственный найденный в интернете, видео тест работы металлоискателя «ШАНС»
Адрес сайта разработчика данного металлоискателя. http://fandy.hut2.ru/Chance.htm
Все версии прошивок для металлоискателя ШАНС — Прошивки
Плата, схема, разведенная печатная плата и другие материалы по металлоискателю ШАНС от DexAlex — Chance layout from DesAlex
Много отзывов о работе металлоискателя ШАНС можно прочитать тут: http://www.md4u.ru/viewtopic.php?f=5&t=4246
Металлоискатель своими руками
Металлоискатель своими руками
Не смотря на то что сезон поиска металлов подходит к концу, так как и погода, у кого учеба и работа препятствует этому. Но не смотря на это, люди продолжают интересоваться сборкой металлоискателя своими руками.
В этой статье я хотел бы выложить схему металлоискателя который получил название Терминатор-3. Он оправдал себя как частой сборкой радиолюбителями, так и хорошими характеристиками поиска о чем говорится дальше в продолжении. Конструкция данного металлоискателя разработанная Ятоганом (Ятоган, форум MD4U) и Радиогубителем (Radiogubitel, форум MD4U), имеет схемотехнику схожую с приборами знаменитой фирмы Tesoro, но гораздо более проста в настройке. Толчком к распространению этой разработки послужили печатные платы (с доработками и усовершенствованиями) еще одного самодельщика – A2111105 (форум MD4U,форум Паяльник).
Как сделать своими руками металлоискатель «Терминатор 3»: подробная инструкция
Модель «Терминатор 3» давно пользуется популярностью среди радиолюбителей, и за много лет существования прибор получил много усовершенствований. Предлагаем пошаговую инструкцию, как самому сделать металлоискатель в домашних условиях. Прибор отличается низким энергопотреблением, возможна настройка на поиск определённых типов металла и неплохие глубинные характеристики.
Внешний вид электронного блока управления
Инструменты
Перед тем как сделать самодельный металлоискатель, нужно подготовить следующие инструменты:
- паяльник или паяльная станция;
- припой, олово, канифоль;
- пассатижи, круглогубцы, бокорезы;
- набор отвёрток;
- ножовка по металлу;
- осциллографии и другие контрольно-измерительные приборы.
Набор инструментов для радиолюбителя
Схема, подбор деталей и монтажная плата
Для изготовления блока управления необходимо сделать монтажную плату, на которой будут размещаться все необходимые радиокомпоненты. Схему, представленную ниже, нужно перенести на гетинаксовую пластину с покрытием из медной фольги и изготовить монтажную плату таким же образом, как описано выше в статье для металлодетектора «Пират». Размер схемы должен быть в пределах 104×66 мм, а заготовка для платы на 10 мм больше с каждой стороны.
Принципиальная схема металлоискателя «Терминатор 3»Перечень необходимых радиодеталейПечатная плата металлоискателя
Как подготовить печатную плату для металлоискателя подробно расскажем в пошаговой инструкции:
Катушка металлоискателя
Это, собственно, самая чувствительная часть прибора. Она отвечает за сканирование пространства под землей. Рассмотрим этапы создания простой катушки для металлоискателя:
| Иллюстрация | Описание процесса |
| На куске фанеры очерчиваем два круга, соответствующих диаметрам катушек – внутренне и наружной. Вбиваем по периметру окружности гвозди.
Диаметр внешней обмотки TX должен быть в пределах 200 мм. Катушка делается из двух сложенных проводов. Наматываем на гвозди 30 витков. |
|
| Перевязываем обмотку по окружности нитками. Вытаскиваем гвозди, полученную катушку покрываем лаком, и после того как он высохнет, обматываем изолентой и фольгой.
Точно таким же образом изготавливаем внутреннюю обмотку RX, которая в два раза меньше TX и содержит 48 витков проволоки. |
|
| Помещаем катушки в корпус и проводим распайку проводов, которые будут присоединены к блоку управления. | |
| Вот так будет выглядеть готовая рамка металлоискателя. |
Самодельный металлоискатель: подробное описание схемы сборки и настройка
Подробно этапы сборки платы и основные элементы металлоискателя мы рассматривали ранее, сейчас нам предстоят самые последние и ответственные шаги: сборка корпуса и настройка прибора.
Предлагаемое видео поможет с настройкой металлодетектора.
«Терминатор 3» своими руками
Если вам нужен самодельный металлоискатель с дискриминацией металлов, обратите внимание на эту модель. Схема достаточно сложная, но ваши труды окупаются найденными монетами, которые могут оказаться золотыми

Особенность «Терминатора» состоит в разнесении приемной и передающей катушек. Для испускания сигнала изготавливается кольцо 200 мм. Для него укладывается 30 витков провода, затем он разрезается, в итоге мы получаем 2 полу-катушки общей емкостью 60 витков (смотреть схему).
Приемная катушка располагается внутри, 48 витков диаметром 100 мм.
Настройка производится с помощью осциллографа, после достижения оптимальных результатов по амплитуде, обмотки фиксируются в корпусе с помощью заливки эпоксидной смолой.

Затем производится опытная практическая настройка переключателя дискриминации. Для этого используются реальные объекты из различных металлов, а на переключателе режимов наносится их тип (после проверки).
Радиолюбителями прорабатывается усовершенствованный вариант «Терминатор 4», но практического экземпляра еще нет.
Принцип действия
Что собой представляет металлоискатель? Это прибор, который с помощью определенных излучений находит металл, расположенный под землей, без непосредственного контакта с ним. Ответные данные, которые приходят, помогают определить находку и информируют об этом с помощью звукового или визуального сигнала.
Принцип действия металлоискателя
Электромагнитное поле, которое излучает прибор, контактирует с металлами, в данном случае с золотом, чем провоцирует возникновение на их поверхности вихревых токов. Путем измерения удельной электропроводности металлы идентифицируются, а данные об этом передаются сигналом.
Металлоискатели могут иметь различные параметры волн, методики обработки обратного сигнала, дополнительные функции и многое другое. Поэтому прежде чем начать делать прибор, нужно определиться, что именно вы хотите получить на выходе.
Стандартной частотой для металлоискателей является 6–20 кГц, однако для золота она должна быть несколько выше, 14–20 кГц и более. Это связано с тем, что золото часто встречается в виде крохотных самородков, поэтому нужна более высокая чувствительность. Если есть такая возможность, то хорошо иметь прибор с многочастотным настраиваемым поиском, тогда можно будет увеличить количество предметов, которые он распознает.
Среди всех схем металлоискателей в интернете специалисты советуют выбрать устройства с уравновешенной индукцией, которые в головке имеют две катушки и мощную электронную схему. Большой интерес также представляют схемы, имеющие принцип работы приемник-передатчик, действующие на высоких частотах, около 20 кГц, что позволяет отличить цветные металлы от черных.
Пират
Еще одна популярная импульсная модель для начинающих кладоискателей — металлоискатель «Пират» Его также легко сделать своими руками, подробная инструкция в двух вариантах:
- На той же микросхеме NE555. Это классический генератор, который начинает работать при появлении металла в зоне действия катушки. Никаких подстроек не требуется, просто в динамике раздастся писк.
- Металлоискатель, собранный на транзисторах, работает по такому же принципу. Собственно и схема аналогичная, только NE555 заменена транзисторным генератором на КТ315.
Питание желательно приблизить к 12 вольтам, поскольку качество работы зависит от напряжения. Печатные платы уже опробованы, оба варианта на иллюстрации.

Катушка (в данном случае одна) изготавливается из той же трансформаторной проволоки 0.5 мм. Оптимальный диаметр 20 мм, количество витков 25. Поскольку мы делаем металлоискатель «Пират» своими руками, внешний дизайн отходит на второй план. Подойдут любы материалы, которые вы готовы были выбросить.

Рукоятку лучше выполнить разъемной, для удобства транспортировки. Помним, что использование металлов недопустимо.

Чувствительность регулируется двумя переменными резисторами в реальном времени, при проведении поиска. Никакая точная подстройка генератора не требуется.
А если вам удастся качественно загерметизировать корпус, можно заняться поиском «сокровищ» в пляжной полосе прибоя, и даже на дне водоема.

Подводный металлоискатель своими руками сделать сложнее, но он даст неоспоримое преимущество перед конкурентами.
Улучшение характеристик
Глубинный металлоискатель своими руками без дополнительных затрат можно сделать из готового «Пирата». Для этого можно пойти двумя способами:
- Увеличение диаметра катушки индуктивности. При этом существенно повышается проницаемость вниз, но снижается чувствительность к небольшим предметам.
- Снижение числа витков катушки с одновременной подстройкой схемы. Для этого придется пожертвовать одной катушкой для экспериментов. Снимаем (и отрезаем) виток за витком, пока не увидим, что чувствительность начала снижаться. Запоминаем количество витков при максимальных параметрах, и делаем новую катушку для этой схемы. Затем меняем резистор R7 на переменный, с аналогичными параметрами мощности. Проведя несколько экспериментов с чувствительностью, фиксируем сопротивление, меняем переменник на постоянный резистор.
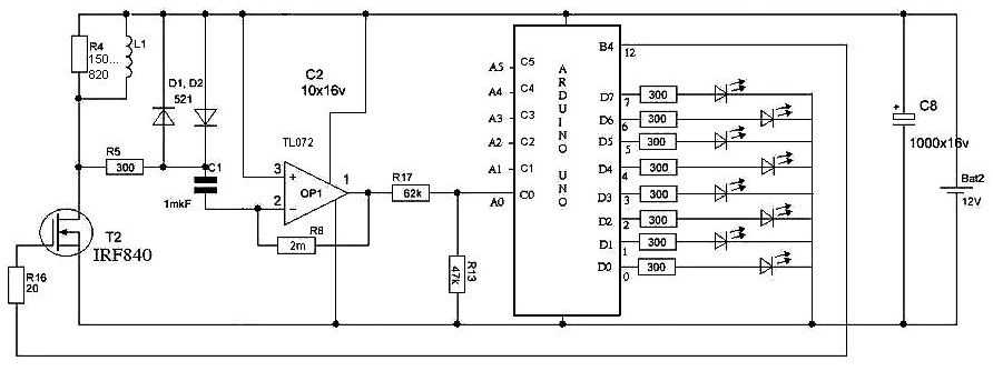
Металлоискатель «Пират» можно собрать на популярном контроллере «Ардуино».

Пользоваться таким прибором удобнее, но дискриминации металлов по-прежнему не будет.
Разобравшись, как сделать металлоискатель своими руками для любительских задач, кратко разберем несколько серьезных моделей.
Самодельный металлодетектор – плюсы и минусы
Дешевизна, базовое преимущество самостоятельного изготовления любых изделий, актуальна для металлоискателя. Вот какие ещё есть достоинства у самодельного аппарата:
- наибольшее соответствие технологии поиска для новичков;
- возможности создания аппарата полностью индивидуальной формы, дизайна и конфигурации;
- удовольствие от самостоятельного изготовления эффективного, работоспособного прибора.
Вот какие особенности модели «Пират» отмечают пользователи:
- энергичное потребление заряда аккумуляторов питания;
- отсутствие дискриминации, то есть точной чувствительности на чёрные, цветные и драгоценные металлы;
- ограниченная в сопоставлении с дорогостоящими моделями чувствительность.
Несмотря на недостатки, модель «Пират» очень популярна. Это объясняется простотой самодельного изготовления и высокой результативностью недорогого аппарата.
Занятые в области рециклинга специалисты считают, что возможности дискриминации металлоискателя не имеют большого значения. Все найденные металлы настолько ценны, что их переработка всегда оправдана. Ориентация на поиск золота требует не только аппаратуры, но и немалого опыта, сопутствующих знаний и, конечно же, удачи.
Пошаговая инструкция по сборке простого самодельного металлоискателя своими руками
Необходимые инструменты и материалы
Для сборки металлоискателя своими руками понадобятся:
- Инструменты: кусачки, ножик, пила мелкая, отвертка, паяльник.
- Материалы: провод, припой, флюс, клей, изолента, радиодетали, деревянная или пластиковая палка.
В качестве штанги, а также элементов ее крепления нужно использовать диэлектрики (полимеры, дерево, клей), чтобы они не вносили помех в работу металлоискателя.
Подготовка деталей
Нужно подготовить плату, на которой будет монтироваться электрическая схема. В качестве платы может использоваться даже картон. На ней от руки размечают расположение будущих деталей и проделывают отверстия.
Радиодетали покупают в магазине или выпаивают из старой аппаратуры. Однако нужно следить, чтобы детали были одинаковыми. Это позволит легче согласовать работу двух детекторов.
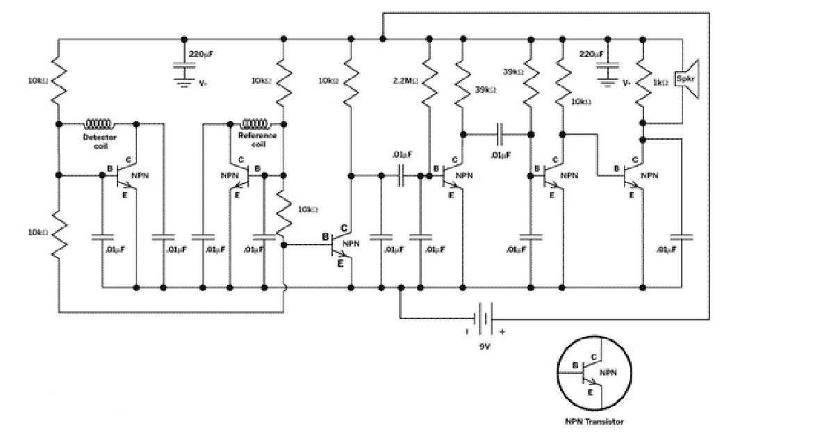
Чувствительного металлоискателя на базе схемы двухконтурного осциллятора
Этапы изготовления:
- Располагают на плате транзисторы, резисторы и конденсаторы и припаивают согласно приведенной ниже схеме.
- Припаивают два провода от батарейного отсека, а также два пьезоэлектрических динамика.
- Наматывают провод на круглый каркас диаметром около 22 см. После 10 витков делают отвод провода длиной 20 см. Провод в месте отвода не разрывают, а складывают руками пополам. Делают еще 20 витков. В результате должно получиться три вывода длиной 20 см: начало провода, конец и отвод после 10-го витка.
- Снимают катушку с каркаса, придерживая витки руками, и плотно фиксируют изолентой.
- Наматывают вторую катушечку, которая должна зеркально повторять первую. Снимают ее с каркаса и фиксируют изолентой.
- Припаивают согласно схеме выводы катушечных детекторов.
- Собирают подставку. Катушки располагают друг от друга на расстоянии примерно 15 см, а между ними прикрепляют плату.
- Настраивают детекторы перед закреплением. Включают металлоискатель и, перемещая руками катушки, добиваются максимальной тишины. Подносят металл к одной из них. Если звук заметно изменяется, значит, металлоискатель работоспособен.
- Фиксируют элементы клеем и замазывают масляным лаком.
- Прикрепляют к подставке рукоятку.
На трансформаторе с Ш-образными пластинами
Это простой параметрический металлоискатель с индуктивной обратной связью. Позволяет обнаруживать скрытую проводку, арматуру в стенах и перекрытиях, а также крупные металлы в почве. Трансформатор используется маломощный от любого радиоприемника. Чтобы своими руками превратить трансформатор в детектор, нужно разомкнуть его магнитопровод: снять каркас, прямые перемычки и обмотки.
Существуют две схемы переделки трансформатора. В первой используются старые обмотки, во второй они наматываются заново.
В первом случае Ш-образные пластины нужно сложить вместе и на них надеть обмотки. Обмотка на схеме II – сетевая, обмотка I – понижающая на 12 В. Конденсатором С1 настраивается тон звука. Вместо транзистора МП40 можно использовать КТ361.
Во втором случае на Ш-образные пластины наматываются обмотки на 1000 витков (на схеме I) и 200 витков (на схеме II). Для обмотки I используется провод ПЭЛ-0,1. Через 500 витков делается отвод. Обмотка II наматывается проводом ПЭЛ-0,2.
Трансформатор герметизируется и помещается на нижней штанге металлоискателя. При приближении к металлу в наушниках изменится тональность сигнала.
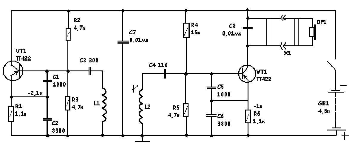
На транзисторах
Также несложная схема, состоящая из транзисторов К315Б или К3102, конденсаторов, резисторов, наушника и элемента питания.
Первый транзистор создает задающий генератор, второй – поисковый генератор. Если к катушке приблизить металл, в наушниках появляется звук. Подробная схема приведена ниже.

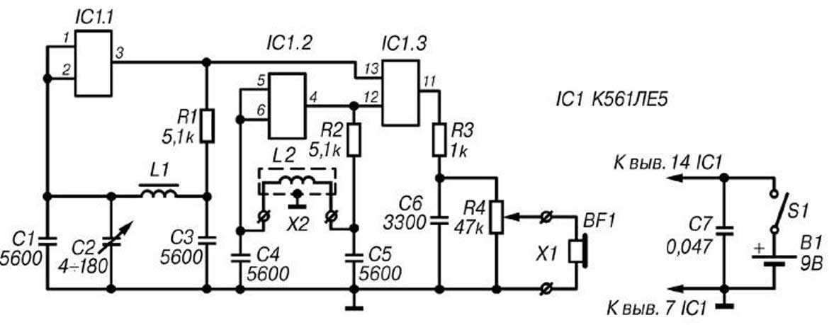
На микросхеме К561ЛЕ5
Схема состоит из микросхемы, наушников, резисторов и конденсаторов. Катушка L1 подключается к задающему генератору, а L2 – к поисковому генератору микросхемы. Металлический предмет влияет на частоту поискового генератора, меняя звук в наушниках. Настраивается МД конденсатором С6. Он устраняет лишние шумы. Напряжение питания прибора 9 В.



















































