Самодельная зернодробилка своими руками: чертежи, размеры

Зернодробилка: чертежи, схемы, размеры, фото и видео самодельной зернодробилки. Зернодробилка незаменимая вещь в домашнем хозяйстве, применяется для измельчения зерен злаковых культур — кукурузы, пшеницы, ячменя, овса, для приготовления дерти или комбикормов для домашней птицы и животных.
Для домашнего хозяйства обычно не требуется мощная мельница, вполне достаточно небольшой зернодробилки изготовлением которой мы и займёмся в этой статье.
Существует довольно много разновидностей зернодробилок, мы рассмотрим самый простой вариант самодельной зернодробилки, который можно сделать своими руками.

Для изготовления дробилки понадобится:
- Электродвигатель мощностью около 1 кВт.
- Листовой металл толщиной 3 мм.
- Калёная сталь для ножа.
- Болты, гайки, шайбы, гроверы — М8.
- Металлическая бочка или ёмкость подходящих размеров.
- Болгарка с отрезным кругом.
- Электродрель.
- Шлифовальный станок.
- Сварочный аппарат.
- Слесарный инструмент.
Особенности электродвигателя переменного тока, его достоинства и недостатки
На сегодня электродвигатели являются одними из самых распространенных видов силовых установок, и тому есть немало причин. У них высокий КПД порядка 90%, а иногда и выше, довольно низкая себестоимость и простая конструкция, они не выделяют вредных веществ в процессе эксплуатации, дают возможность плавно менять скорость во время работы без использования дополнительных механизмов типа коробки передач, надежны и долговечны.
Среди недостатков всех типов электромоторов — отсутствие высокоемкостного аккумулятора электроэнергии для автономной работы.
Основное отличие электродвигателя переменного тока от его ближайшего родственника – электродвигателя постоянного тока – заключается в том, что первый питается переменным током. Если сравнивать их функциональные возможности, первый менее мощный, у него сложно регулировать скорость в широком диапазоне, он имеет меньший КПД.
Если же сравнивать асинхронный и синхронный электродвигатель переменного тока, то первый имеет более простую конструкцию и лишен «слабого звена» — графитовых щеток. Именно они обычно первыми выходят из строя при поломке синхронных двигателей. Вместе с тем, у него сложно получить и регулировать постоянную скорость, которая зависит от нагрузки. Синхронные двигатели позволяют регулировать скорость вращения с помощью реостатов.
Что делать если компьютер зависает и перезагружается
Часто можно встретить ситуацию, когда компьютер начал сильно зависать и перезагружаться.
В таких случаях просто отключите автоматическую перезагрузку. Тогда вместо нее вы увидите код ошибки.
Расшифровку кода и как исправить проблему, легко можете найти в сети, например на форумах.
Зернодробилка из электропилы своими руками

Каждому владельцу животноводческой фермы очень хорошо известно какой хорошей помощницей может быть собственная дробилка для зерна. Благодаря ее помощи можно довольно быстро и легко обновить запасы питания для птицы и кроликов, сделать смесь комбикормовую для других животных, а также перемолоть фрукты с овощами.
Это очень полезная штука даже для обычного домашнего хозяйства, ведь ее можно использовать для дробления зерновых культур, чтобы потом получить муку из кукурузы, пшеницы и т.п.
Правда в случае, когда Вы захотите прикупить на сельскохозяйственном рынке дешевый прибор – найти его не так-то и просто. Именно поэтому многие берутся за собственноручное его создание.

В свое время я переставлял с одного места в гараже на другое старую электропилу, поскольку она не очень пригодилась в хозяйстве из ряда определенных причин. Все из-за того, что она весит далеко не мало, не имеет защиты от подскока, ее цепь нельзя смазывать, да и в руки страшновато брать и опасно.

Поскольку мое небольшое подсобное хозяйство состоит из двадцати курей и парочки секачей, которые были взяты мною на откормку, признаюсь честно – я давно хотел приобрести такую зернодробилку, а потом решился все сделать сам, ведь по сути все нужное есть дома под рукой.
Итак, приступим. Я взял пилу и убрал из нее лишнее. Потом взял трубу и отрезал от нее кусок, который и будет служить за основание для несущего корпуса. С самого начала ее высота составляла 50 мм, а потом понял, что надо обрезать до 35 мм, поскольку прежний вариант – высоковат.


Далее был взят стальной 2 мм лист. Разместил его и обрезал. С помощью напильника было выбрано посадочное для мотора. Крепил мотор к ТК основания при помощи штатных винтов, крепящими крышку выходного вала.

Потом мною был сделан нож, а затем закреплен через шайбы.

После этого я сделал бункер. Затем я собрал и обварил и все готово.

Дробить можно сразу в бочку.
Как сделать своими руками из стиральной машины
Преимуществом данного способа является то, что при самостоятельной переделки стиральной машины в зернодробилку, не нужно прибегать к использованию сварочных и токарных работ.
Необходимые материалы
Для того, чтобы сделать самодельный агрегат, нам понадобятся следующие инструменты и материалы:
- собственно, сама стиральная машина (подойдет любая с вертикальной загрузкой, например, СМР-1,5);
- дополнительный электрический двигатель;
- дрель и сверла (от 3 до 16 мм);
- зубило и молоток;
- различные ключи;
- болты и гайки (M4, M6 и M8).
Также нам понадобится пара стальных пластин (32x5x0,15см и 42x5x0,15 см), которые можно вырезать из двуручной пилы или другого куска металла.
Кроме того, нам понадобится дополнительный расходный материал:
- металлический уголок (3×3 см);
- поворотные болты M8 с гайками-барашками – в количестве трех штук;
- 3-х литровые жестяные банки из под краски – в количестве трех штук;
- замки типа «лягушка» – в количестве трех штук.
В комплекте со стиральной машиной идут многочисленные болты и гайки, которые тоже пригодятся нам впоследствии.
С ценами на бытовые зернодробилки и кормоизмельчители ознакомитесь тут.
Чертёж и условия конструкции ДКУ
Приводить конкретные размеры тех или иных рабочих узлов самодельной зернодробилки вряд ли целесообразно. Дело в том, что в наличии у конкретного человека может оказаться совсем другая модель стиральной машины, которая имеет свои индивидуальные параметры и строение.
В данном случае, наиболее важным является само понимание условной конструкции, а также принцип работы всего устройства.
Зернодробилка своими руками из стиральной машины и ее чертежи довольно условны, на примере конкретной модели. Однако, взглянув на них, можно понять примерный ход дальнейших работ и устройство основных узлов:
Рассмотрим на примере стиральной машины Ока, которую мы переделаем в зернодробилку. Разбирать ее нам не придется, нужно лишь открутить пластиковую часть активатора от устройства. Вся остальная конструкция нам понадобится в дальнейшем.
Что собой представляет доильный аппарат Доюшка узнаете здесь.
На месте открученного активатора будет располагаться дополнительный двигатель, а также режущие элементы – ножи, которые необходимо сделать обоюдоострыми.
Порядок действий
Итак, начнем работы, используя следующий порядок действий:
- Сделанные заранее ножи устанавливаем на шкив, толщина которого составляет 60 мм. Для этих целей нам понадобится фланец, который бы закреплял ножи, будучи одетым на шкив.
- Затем нужно оборудовать специальную воронку, через которую бы выходило переработанное сырье. В конструкции данных стиральный машин слив располагается, что очень кстати, в нашем случае. Именно слив мы и переделаем под эти цели.
- При помощи зубила нам нужно расширить диаметр слива, чтобы он был примерно 150 мм.
- Вставляем патрубок в получившиеся отверстие, после чего выводим его в сторону. Все, зерноотвод готов.
- Затем нам нужно установить решетку под необходимым углом. Это довольно трудный этап работы, поэтому нужно строго следовать инструкциям.
- Определяем радиус вращения режущих элементов, после чего делаем засечку в максимальной точке.
- Делаем небольшой отступ от засечки, после чего чертим линию. Здесь и будет располагаться наша решетка.
- Вырезаем решетку таким образом, чтобы она фиксировалась от одной стены бункера до другой. Закрепляем ее в конструкции.
- Напоминаем, что мы не используем метод сварки в нашей работе. Поэтому, если в конструкции находятся какие-либо щели, то замазываем их автомобильным герметиком.
В принципе, процесс работы подошел к концу. Теперь наступает не менее важный этап – первый запуск устройства и проверка его на нормальное функционирование. На панели стиральной машины выбираем наиболее быстрый режим вращения активатора, после чего запуска устройство.
Технология создания опрыскивателя своими руками описана в данном материале.
Даем ему поработать в течение пяти минут, следя за наличием посторонних шумов или вибрации. Также нужно проверить степень нагревания электрического двигателя, установленного на место активатора.
Регулятор оборотов двигателя постоянного тока 12 вольт
На простых механизмах удобно устанавливать аналоговые регуляторы тока. К примеру, они могут изменить скорость вращения вала мотора. С технической стороны выполнить такой регулятор просто (потребуется установка одного транзистора). Применим для регулировки независимой скорости моторов в робототехнике и источниках питания. Наиболее распространены два варианта регуляторов: одноканальные и двухканальные.
Видео №1 . Одноканальный регулятор в работе. Меняет скорость кручения вала мотора посредством вращения ручки переменного резистора.
Видео №2. Увеличение скорости кручения вала мотора при работе одноканального регулятора. Рост числа оборотов от минимального до максимального значения при вращении ручки переменного резистора.
Видео №3 . Двухканальный регулятор в работе. Независимая установка скорости кручения валов моторов на базе подстроечных резисторов.
Видео №4. Напряжение на выходе регулятора измерено цифровым мультиметром. Полученное значение равно напряжению батарейки, от которого отняли 0,6 вольт (разница возникает из-за падения напряжения на переходе транзистора). При использовании батарейки в 9,55 вольт, фиксируется изменение от 0 до 8,9 вольт.
Как сделать своими руками?
В том случае, если нет возможности приобрести зернодробилку заводского производства, можно попробовать изготовить ее самому, своими руками. По сути, почти все необходимые для ее изготовления части можно найти под рукой, ведь в основном это профили и листы из черного металла.
Но, не смотря на то, что самодельная зернодробилка в изготовлении получится дешевле, чем заводская, она будет не намного удобней и практичней. Также, на нее не предоставляется гарантия – все тяготы, связанные с ремонтом в первое время ложатся на плечи ее владельца.
И понятное дело, что изготовить что-нибудь отдаленно напоминающее такое изделие, как зернодробилка шмель своими руками чертежи не помогут. Что же касается намного более простого изделия, в котором нет стольких составных частей и дорогостоящих деталей – с этим проблем не возникнет.
Собрать Шмель своими руками не намного сложнее, чем собрать зернодробилку из стиральной машины. Ниже представлены чертежи простого, но удобного и не сложного в изготовлении изделия. Оно имеет приемлемую, для небольшого хозяйства производительность и достаточно надежно.

Шмель в работе
В качестве деталей основания, можно использовать детали трактора ДТ-75. Для самой основы подойдет внешний тормозной барабан заднего фрикциона. В качестве переднего фланца можно использовать диск сошника сеялки, который укомплектован ступицей и подшипником.
Молотки можно выполнить из пластин пальцев режущего аппарата зерноуборочного комбайна. В качестве бункера для зерна, можно использовать емкость со свекловичной сеялки.

Компоновка зернодробилки
Для того, что бы изготовить основание измельчителя, необходимо обрезать барабан до высоты 65 миллиметров. Это можно сделать с помощью токарного станка. Также, необходимо выточить внутренний диаметр до размера 282 миллиметра, с высотой 3 миллиметра.
Также необходимо срезать его третью часть барабана, для того что бы здесь можно было поместить решето. Оно будет поддерживаться дугами означенными 8, которые в свою очередь будут приварены к внешней стороне барабана и фланцу 5. Чертеж ниже иллюстрирует основание измельчителя в сборе.

Основание измельчителя в сборе
Диск сошника, который выполняет функцию фланца и обозначен 1, следует предварительно подогнать под размер 285 миллиметров, установить в подготовленное в барабане место и посадить на сварку.
В ступице, обозначенной 2 необходимо заблаговременно просверлить отверстия для забора воздуха, диаметром, не меньше чем 8 миллиметров. Это нужно для того, что бы поддержать необходимую продуктивность дробилки.
На отрезной части барабана нужно установить решето 7, которое необходимо прикрепить двумя болтами 11 к поверхности диска на сошнике.

Устройство молоткового барабана
Перед тем, как сделать молотковый барабан, поверх вала 7 нужно приварить пластины 2. В торце вала должно быть отверстие, нарезанной резьбой М10. Это отверстие необходимо для того, что бы устанавливать на его место специальный болт-съемник, когда барабан и вал двигателя разъединяются.
Для того, что бы собрать молотковый барабан, необходимо рассверлить заклепочные отверстия до диаметра 1 сантиметр, регулировку расстояния между молотками на оси нужно выполнять с помощью шайб, а благодаря тому, что молотки будут расположены в параллельных плоскостях, можно добиться намного большей интенсивности дробления.
Если такой молотковый барабан будет вращаться по часовой стрелке, зерно будет высыпаться быстрее, дробление будет более крупным. При реверсном движении – наоборот, более мелким.
Принцип работы самодельной зернодробилки.
Закрываем задвижку в бункере и засыпаем в него зерно, включаем электродвигатель и понемногу приоткрываем задвижку. Зерно начнёт понемногу просыпаться в рабочую камеру и измельчаться вращающимся ножом.
Когда зерно измельчится оно начнёт проспаться в нижние отверстия решета рабочей камеры и попадёт в бочку. В зависимости от диаметра отверстий решета вы получите либо крупный помол, либо мелкий, пока зерно не измельчится до такой степени что начнёт проваливаться в отверстия, оно будет оставаться в барабане и измельчаться ножом.
Задвижка на бункере нужна для регулирования подачи зерна, если двигатель начинает терять обороты, значит нужно уменьшить подачу зерна путем закрывания задвижки тем самым уменьшая размер входного отверстия.
Рабочий нож в процессе работы понемногу изнашивается, поэтому его нужно периодически менять.
При засыпке зерна в бункер нужно следить чтобы вместе с зерном в дробилку не попадали камни и металлические предметы которые могут повредить нож и вывести из строя двигатель.
Рекомендую посмотреть видео где показана самодельная зернодробилка в работе.
https://youtube.com/watch?v=z4jeV2Fe4bo
Устройство зернодробилки видео.
Одноканальный регулятор для мотора
Устройство управляет одним мотором, питание осуществляется от напряжения в диапазоне от 2 до 12 вольт.
Конструкция устройства
Основные элементы конструкции регулятора представлены на фото. 3. Устройство состоит из пяти компонентов: два резистор переменного сопротивления с сопротивлением 10 кОм (№1) и 1 кОм (№2), транзистор модели КТ815А (№3), пара двухсекционных винтовых клеммника на выход для подключения мотора (№4) и вход для подключения батарейки (№5).
Принцип работы
Порядок работы регулятора мотора описывает электросхема (рис. 1). С учетом полярности на разъем ХТ1 подают постоянное напряжение. Лампочку или мотор подключают к разъему ХТ2. На входе включают переменный резистор R1, вращение его ручки изменяет потенциал на среднем выходе в противовес минусу батарейки. Через токоограничитель R2 произведено подключение среднего выхода к базовому выводу транзистора VT1. При этом транзистор включен по схеме регулярного тока. Положительный потенциал на базовом выходе увеличивается при перемещении вверх среднего вывода от плавного вращения ручки переменного резистора. Происходит увеличение тока, которое обусловлено снижением сопротивления перехода коллектор-эмитттер в транзисторе VT1. Потенциал будет уменьшаться, если ситуация будет обратной.
Принципиальная электрическая схема
Материалы и детали
Необходима печатная плата размером 20х30 мм, изготовленная из фольгированного с одной стороны листа стеклотекстолита (допустимая толщина 1-1,5 мм). В таблице 1 приведен список радиокомпонентов.
Процесс сборки
Для дальнейшей работы нужно скачать архивный файл, размещенный в конце статьи, разархивировать его и распечатать. На глянцевой бумаге печатают чертеж регулятора (файл termo1), а монтажный чертеж (файл montag1) – на белом листе офисной (формат А4).
Далее чертеж монтажной платы (№1 на фото. 4) наклеивают к токоведущим дорожкам на противоположной стороне печатной платы (№2 на фото. 4). Необходимо сделать отверстия (№3 на фото. 14) на монтажом чертеже в посадочных местах. Монтажный чертеж крепится к печатной плате сухим клеем, при этом отверстия должны совпадать. На фото.5 показана цоколёвка транзистора КТ815.
Вход и выход клеммников-разъемов маркируют белым цветом . Через клипсу к клеммнику подключается источник напряжения. Полностью собранный одноканальный регулятор отображен на фото. Источник питания (батарея 9 вольт) подключается на финальном этапе сборки. Теперь можно регулировать скорость вращения вала с помощью мотора, для этого нужно плавно вращать ручку регулировки переменного резистора.
Для тестирования устройства необходимо из архива распечатать чертеж диска. Далее нужно наклеить этот чертеж (№1) на плотную и тонкую картонную бумагу (№2 ). Затем с помощью ножниц вырезается диск (№3).
Как с делать крупорушку из старой стиральной машины
Нет ничего сложного в том, чтобы самостоятельно сделать зернодробилку из старой стиральной машины. Принцип работы у нее будет как у кофемолки: зерно измельчается вращающимися в барабане ножами. Так как стиральные машины все разные, то ниже будет представлен сам принцип изготовления зернодробилки.
Фото дробилки кукурузы из стиральной машинки
- Первый двигатель вместе с втулкой и ножами устанавливается на дне бака стиральной машины. Там же будет располагаться сетка и выходное окно, через которое будет выходить перемолотое сырьё.
- Второй двигатель тоже с втулкой и ножами закрепите у входного отверстия возле основания. Чтобы в него не попадали пыль и семена, наденьте на него жестяную банку поверх ножей и закрепить.
- Валы у двигателей должны будут вращаться в разные стороны. Установить их лучше под углом 25 градусов друг к другу – это позволит получить максимально большой результат дробления зерна.
-
Бункер, через который будет подаваться зерно в дробилку, может быть любых габаритов. Необходимо только помнить, что зернодробилка, сделанная из старой стиральной машины, обладает высокой производительностью и рассчитана на большой объем работы. Чтобы регулировать подачу сырья в бункер, его необходимо оснастить затвором.
- Перемолотое зерно должно будет поступать в контейнер, который необходимо заблаговременно установить под зернодробилкой. Для удобства окно, через которое будет выходить результат помола, лучше оборудовать рукавом, чтобы ничего не разбрасывалось в стороны.
Как сделать мельницу-дробилку своими руками
Для самостоятельного изготовления мельницы-дробилки, нужны ротор и статор, которые будут работать как жернова. Если все продумать заранее, то сделать крупорушку вы без труда сможете своими силами.
Фото зернодробилки из подручных материалов
Интересная статья: Чем кормить индюшат в месячном возрасте
Инструкция по изготовлению мельницы-дробилки:
- Однофазный электродвигатель мощностью 1 кВт и напряжением 220 В устанавливается на ящик.
-
Корпус дробилки диаметром 35 см делаем из полосы металла. Внизу устанавливается статор, а ротор будет установлен на валу двигателя. При вращении его скорость будет около 3 тыс. оборотов в минуту.
- Наверху корпуса дробилки болтами крепится бункер. Через него сырье будет поступать в дробилку. Для удобства его желательно оборудовать затвором, а в нижней части корпуса сделать окно для выхода готового сырья. Лучше когда оно оснащено рукавом, для предотвращения разбрасывания.
-
Чтобы самостоятельно сделать статор нужно взять металлическую пластину 5 сантиметров шириной. Ее необходимо согнуть в цилиндр и поставить в емкость для последующей заливки. Для того чтобы у нас получилась чаша с дном, толщина которого около 4 мм, нужно один край покрыть алюминием. Для придания статору жесткости необходимо взять уголки 2х2х5 см и приварить внутри чаши.
- В центре сделаем сверлом отверстие для вала.
- Ротор изготавливаем из металлического листа, из которого вырезаем круг с диаметром 32 см. Далее от края отмерьте 2 см и прочертить окружность.
- Потом разделите ее на 32 равные части и в каждой просверлить отверстие. От края до отверстия пропиливаются ножовкой полосы. Получившиеся лепестки отгибаются. В центре ротора привариваем втулку, 3 см в диаметре и 5 см в длину. Для правильной работы нашей крупорушки для начала нужно установить на вале статор, потом ротор устанавливается на прокладке.
Полезная статья: Правильный рацион питания коров
Сделанная своими руками зернодробилка прослужит вам долгое время, а так как изготовлена она вами по чертежам и видео, то и с ремонтом не возникнет никаких проблем. К тому же ее можно в любое время оперативно переделать крупорушку под возникшие нужды, к примеру, чтобы перемалывать не зерно, а овощи или фрукты.
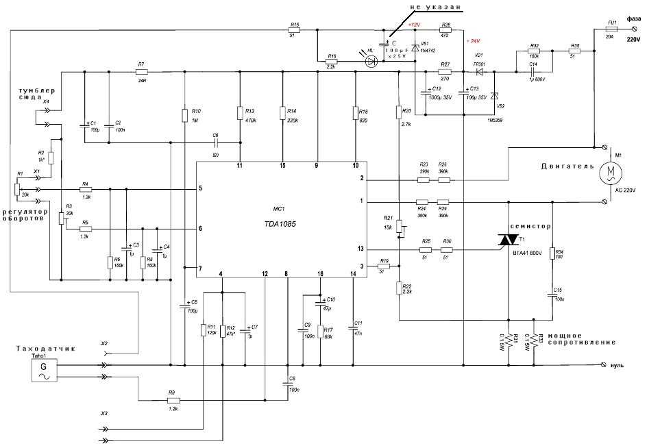
Через микросхему
Пришло время вспомнить про таходатчик и его выходы, которые мы на двигателе нашли, но до поры отставили в сторону. Именно таходатчик поможет нам подключить двигатель стиралки и регулировать его обороты без потери мощности. Сам таходатчик управлять двигателем не может, он лишь посредник. Реальное управление должно осуществляться посредством микросхемы, которая соединяется с таходатчиком двигателя, обмоткой и якорем и запитывается от сети 220 В. Принципиальную схему вы можете видеть на рисунке ниже.

Что происходит с двигателем, когда мы подключаем его к сети через эту микросхему? А происходит следующее, мы можем запустить двигатель своими руками на максимальных оборотах, а можем, повернув специальный тумблер обороты уменьшить. Даем внезапную нагрузку двигателю, подставив под вращающийся шкив деревянный брусочек. На долю секунды обороты падают, но потом снова восстанавливаются, несмотря на нагрузку.
Дело в том, что таходатчик определяет понижение оборотов из-за возникшей нагрузки и сразу же подает сигнал об этом на управляющую плату. Микросхема, получив сигнал, автоматически добавляет мощность, выравнивая, таким образом, обороты двигателя. Мечта самоделкина, как говорится, сбылась. При наличии такой схемы подключения из двигателя стиральной машины можно сделать и зернодробилку и дровокол и много других полезных вещей.
Подводя итог нашего повествования, ответим еще на один резонный вопрос, который может возникнуть у читателя: где взять такую плату? Можно собрать на основе схемы и списка деталей, которые мы прилагаем к настоящей статье, а можно заказать в готовом виде у специалистов. Благо в сети предложений на этот счет достаточно. Искать нужно схему TDA 1085.


Как сделать своими руками из стиральной машины
Преимуществом данного способа является то, что при самостоятельной переделки стиральной машины в зернодробилку, не нужно прибегать к использованию сварочных и токарных работ.
Необходимые материалы
Для того, чтобы сделать самодельный агрегат, нам понадобятся следующие инструменты и материалы:
- собственно, сама стиральная машина (подойдет любая с вертикальной загрузкой, например, СМР-1,5);
- дополнительный электрический двигатель;
- дрель и сверла (от 3 до 16 мм);
- зубило и молоток;
- различные ключи;
- болты и гайки (M4, M6 и M8).
Также нам понадобится пара стальных пластин (32x5x0,15см и 42x5x0,15 см), которые можно вырезать из двуручной пилы или другого куска металла.
Кроме того, нам понадобится дополнительный расходный материал:
- металлический уголок (3×3 см);
- поворотные болты M8 с гайками-барашками – в количестве трех штук;
- 3-х литровые жестяные банки из под краски – в количестве трех штук;
- замки типа «лягушка» – в количестве трех штук.
В комплекте со стиральной машиной идут многочисленные болты и гайки, которые тоже пригодятся нам впоследствии.
С ценами на бытовые зернодробилки и кормоизмельчители ознакомитесь тут.
Чертёж и условия конструкции ДКУ
Приводить конкретные размеры тех или иных рабочих узлов самодельной зернодробилки вряд ли целесообразно. Дело в том, что в наличии у конкретного человека может оказаться совсем другая модель стиральной машины, которая имеет свои индивидуальные параметры и строение.
В данном случае, наиболее важным является само понимание условной конструкции, а также принцип работы всего устройства.
Зернодробилка своими руками из стиральной машины и ее чертежи довольно условны, на примере конкретной модели. Однако, взглянув на них, можно понять примерный ход дальнейших работ и устройство основных узлов:

Схема самодельной крупорушки
Рассмотрим на примере стиральной машины Ока, которую мы переделаем в зернодробилку. Разбирать ее нам не придется, нужно лишь открутить пластиковую часть активатора от устройства. Вся остальная конструкция нам понадобится в дальнейшем.
Что собой представляет доильный аппарат Доюшка узнаете здесь.
На месте открученного активатора будет располагаться дополнительный двигатель, а также режущие элементы – ножи, которые необходимо сделать обоюдоострыми.
Порядок действий
Итак, начнем работы, используя следующий порядок действий:
- Сделанные заранее ножи устанавливаем на шкив, толщина которого составляет 60 мм. Для этих целей нам понадобится фланец, который бы закреплял ножи, будучи одетым на шкив.
- Затем нужно оборудовать специальную воронку, через которую бы выходило переработанное сырье. В конструкции данных стиральный машин слив располагается, что очень кстати, в нашем случае. Именно слив мы и переделаем под эти цели.
- При помощи зубила нам нужно расширить диаметр слива, чтобы он был примерно 150 мм.
- Вставляем патрубок в получившиеся отверстие, после чего выводим его в сторону. Все, зерноотвод готов.
- Затем нам нужно установить решетку под необходимым углом. Это довольно трудный этап работы, поэтому нужно строго следовать инструкциям.
- Определяем радиус вращения режущих элементов, после чего делаем засечку в максимальной точке.
- Делаем небольшой отступ от засечки, после чего чертим линию. Здесь и будет располагаться наша решетка.
- Вырезаем решетку таким образом, чтобы она фиксировалась от одной стены бункера до другой. Закрепляем ее в конструкции.
- Напоминаем, что мы не используем метод сварки в нашей работе. Поэтому, если в конструкции находятся какие-либо щели, то замазываем их автомобильным герметиком.
В принципе, процесс работы подошел к концу. Теперь наступает не менее важный этап – первый запуск устройства и проверка его на нормальное функционирование. На панели стиральной машины выбираем наиболее быстрый режим вращения активатора, после чего запуска устройство.
Технология создания опрыскивателя своими руками описана в данном материале.
Даем ему поработать в течение пяти минут, следя за наличием посторонних шумов или вибрации. Также нужно проверить степень нагревания электрического двигателя, установленного на место активатора.

Установка ножей на шкив
Самодельная зернодробилка своими руками: чертежи, размеры, видео
Зернодробилка: чертежи, схемы, размеры, фото и видео самодельной зернодробилки. Зернодробилка незаменимая вещь в домашнем хозяйстве, применяется для измельчения зерен злаковых культур — кукурузы, пшеницы, ячменя, овса, для приготовления дерти или комбикормов для домашней птицы и животных.
Для домашнего хозяйства обычно не требуется мощная мельница, вполне достаточно небольшой зернодробилки изготовлением которой мы и займёмся в этой статье.
Существует довольно много разновидностей зернодробилок, мы рассмотрим самый простой вариант самодельной зернодробилки, который можно сделать своими руками.
Для изготовления дробилки понадобится:
- Электродвигатель мощностью около 1 кВт.
- Листовой металл толщиной 3 мм.
- Калёная сталь для ножа.
- Болты, гайки, шайбы, гроверы — М8.
- Металлическая бочка или ёмкость подходящих размеров.
Инструмент:
- Болгарка с отрезным кругом.
- Электродрель.
- Шлифовальный станок.
- Сварочный аппарат.
- Слесарный инструмент.
Самодельная зернодробилка: схема
Зернодробилка состоит из таких узлов:
- Задвижка для регулирования подачи зерна в рабочую камеру.
- Бункер для зерна.
- Кнопка включения-выключения электродвигателя.
- Электродвигатель.
- Втулка.
- Ось.
- Шайба.
- Гайка.
- Винт.
- Основание.
- Корпус рабочей камеры.
- Ёмкость для измельчённого зерна.
- Болт.
- Гайка.
- Металлическая сетка (решето).
Схема рабочей камеры дробилки.
- Основание.
- Корпус рабочей камеры.
- Винт.
- Решето.
Изготовление самодельной зернодробилки
Для зернодробилки можно использовать двигатель от водяного насоса мощностью около 1,5 кВт 3000 об/мин.
Двигатель устанавливается на основание, металлический лист толщиной не менее 3 мм. В листе нужно просверлить отверстие диаметром чуть больше диаметра вала двигателя. Двигатель крепим к пластине болтами.
Рабочую камеру можно изготовить из листового металла 3 мм, вырезаем полоску толщиной 40 мм и выгибаем из неё кольцо диаметром 300 мм. Кольцо приваривается к основанию.
Для крепления ножа к валу двигателя понадобится муфта, заказать выточить муфту можно любому токарю.
Нож для зернодробилки можно изготовить из ножа газонокосилки или диска циркулярной пилы. Длина ножа должна быть соответственно на 10 – 20 мм меньше диаметра рабочей камеры. Нож крепится к муфте болтами М 8, муфта одевается на вал двигателя.
Установка бункера для засыпки зерна. Под бункер можно использовать любую конусообразную ёмкость, для этого в верхней пластине рабочей камеры нужно сделать небольшое отверстие диаметром около 30 мм, приварить на него бункер и сделать задвижку для регулировки подачи зерна из бункера в камеру.
Зернодробилку устанавливаем на металлическую бочку или другую подходящую ёмкость.
Принцип работы самодельной зернодробилки
Закрываем задвижку в бункере и засыпаем в него зерно, включаем электродвигатель и понемногу приоткрываем задвижку. Зерно начнёт понемногу просыпаться в рабочую камеру и измельчаться вращающимся ножом.
Когда зерно измельчится оно начнёт проспаться в нижние отверстия решета рабочей камеры и попадёт в бочку. В зависимости от диаметра отверстий решета вы получите либо крупный помол, либо мелкий, пока зерно не измельчится до такой степени что начнёт проваливаться в отверстия, оно будет оставаться в барабане и измельчаться ножом.
Задвижка на бункере нужна для регулирования подачи зерна, если двигатель начинает терять обороты, значит нужно уменьшить подачу зерна путем закрывания задвижки тем самым уменьшая размер входного отверстия.
При засыпке зерна в бункер нужно следить чтобы вместе с зерном в дробилку не попадали камни и металлические предметы которые могут повредить нож и вывести из строя двигатель.
Рекомендую посмотреть видео где показана самодельная зернодробилка в работе.
Устройство зернодробилки видео.
(2 4,50 из 5) Загрузка…
Кованые распашные металлические ворота
Кованые конструкции – украшение заграждений, изготовленных из металла. Несмотря на огромное количество моделей современных устройств, обеспечивающих беспрепятственный въезд на территорию приусадебного участка, именно распашная конструкция пользуется повышенным спросом и заслуженным доверием владельцев частных домов, расположенных в черте города или за ее пределами.

Распашные ворота
Именно распашные конструкции устанавливают в большинстве случаев. Такие устройства могут быть:
- Полностью прозрачными, сделанными из отдельных прутьев, изогнутых в виде замысловатого узора.
- Частично или полностью глухими, не позволяющими посторонним видеть то, что находится за ажурным заграждением.
Достоинства и недостатки
Чтобы добиться поставленной цели мастера создают конструкции двумя способами:
- холодной ковки;
- горячей.

Холодная ковка
Горячая ковка
Основными преимуществами кованых створок для ворот являются высокий уровень прочности и устойчивость к механическим повреждениям. В ходе работы специалисты с особой точностью проводят расчеты, уровня нагрузки на опорную конструкцию
Важно и то, что такие изделия:
- универсальны;
- эксклюзивны;
- могут иметь любую форму;
- совместимы со всеми строительными материалами, которые были использованы при возведении ограды.
Однако есть и определенные недостатки, заставляющие задуматься о степени необходимости проведения работ, связанных с монтажом и установкой ажурных ворот. В числе их:
- Большой вес.
- Необходимость тщательной подготовки и качественной установки опор, которым предстоит выдержать значительный вес.
Несмотря на все существующие сложности, установка ворот привлекает многих домовладельцев благодаря возможности создавать различные композиции, украшать въезд на территорию не только простыми рисунками, но и сложным орнаментом, оснащать конструкцию автоматикой, устанавливать видеонаблюдение и домофонную систему.














































